M
melp
Member
- Aug 5, 2020
- 68
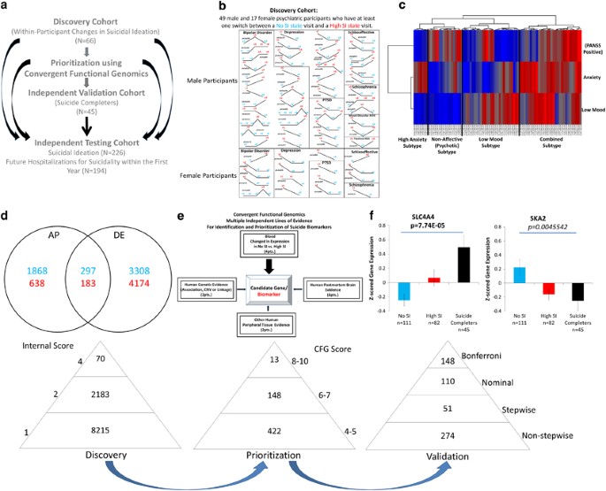
Precision medicine for suicidality: from universality to subtypes and personalization - Molecular Psychiatry
Suicide remains a clear, present and increasing public health problem, despite being a potentially preventable tragedy. Its incidence is particularly high in people with overt or un(der)diagnosed psychiatric disorders. Objective and precise identification of individuals at risk, ways of...
That might be interesting.